前言
西安翻译学院紧紧围绕立德树人根本任务,充分发挥广大教师课程育人的主体作用,大力推动以“课程思政”为目标的课程教学改革。各学科挖掘课程所蕴含的思想政治教育元素和所承载的思想政治教育功能,并融入教学中的各个环节,实现思想政治教育与专业教育的协同推进和知识传授、能力培养与价值引领的有机统一,构建全员、全过程、全方位育人的大思政工作格局,培养合格的社会主义建设者和接班人。
课程思政改革思路
我校教育学院学前教育、小学教育专业从培养方案、教学计划、课程大纲、教案设计等方面开展了一系列教学工作,通过将思政引入到课程教学,激发了学生的家国情怀、民族自豪感、社会责任感、专业兴趣度,达到了教书育人的教育目标。
(一)深刻理解课程思政的重大意义
教育学院召开院务会、各系、中心多次召开专题会议学习讨论课程思政的重大意义,让全体教师认识到课程思政是从教学活动都发挥出立德树人的功能,全体教师都肩负起道德引领的职责,构建思想政治理论课、综合素养课程、专业课程三位一体的高校思政课程体系,实现“全课程育人”。
(二)深入挖掘思政元素,融入专业课程教育
1.在专业培养方案对本专业学生思想政治素质提出了明确要求,学前教育、小学教育专业培养适应国家基础教育改革要求,立足陕西,辐射周边,面向地方,服务基层、热爱学前教育事业,具有坚定的职业信念与良好师德,掌握扎实专业基础知识,从事教学、管理、服务等工作的高素质应用型专门人才。
2.将专业教育和师德教育并举。师德是教师为师之本,基于这种需求,加强师德教育,不断强化自身的道德素质和职业精神,正视教育事业的实际发展需求,积极投身于教育事业。
3.充分挖掘各专业课程的思想政治元素,形成协同效应。从而达到从"思政课程"到"课程思政"的转变。
4.找准学生兴趣点,理论联系实际,增强课堂吸引力。“课程思政”建设的关键在于找准学生的兴趣点。无论是在专业课程还是在思政课程中,用深奥的理论知识教授课程,为思政而思政,就会与现实脱节。
5.高校教师思想道德修养,加强教师交流沟通。专业课老师在传授专业知识和提高同学们的技能时,应培养学生的社会责任心和使命感,让学生树立正确的世界观、人生观、价值观,把职业道德、工匠精神、理想信念、奉献社会等思想政治教育要素纳入到专业课程体系中去。
6.将社会主义核心价值观教育融入教学中。教师要在课程教学过程中,结合各门课程的特点,将社会主义核心价值观的基本内涵、主要内容等有机、有意、有效地融入到教学中,做到专业知识教育和社会主义核心价值观教育相融共进,能够把我们的人生观、价值观教育真正的深入人心。
建设成效
1.教师通过探索和践行课程思政,其自身对课程思政有了更深入和准确的理解,尤其是作为教育专业的教师,有了课程思政的大背景,大家能够更加自信地加强师德师风教育,突出课堂育德、典型树德、规则立德,培养学生传道情怀、授业底蕴、解惑能力,把对家国的爱、对教育的爱、对学生的爱融为一体,自觉以德立身、以德立学、以德施教,争做有理想信念、有道德情操、有扎实学识、有仁爱之心的“四有”好老师,坚定不移走中国特色社会主义教育发展道路。
2.通过课程思政,尤其是形式多样的实施途径,学生通过观看影片,了解一线教师的工作情况、结合时事热点,经典案例,一方面塑造了更加科学的人生观、世界观和价值观;另一方面,也对自己为了的职业有了基本的认识,在师德教育、职业教育、学生观、教育观的探讨中,潜移默化地产生了职业认可和热情,明确了教育的社会功能和深远意义,这为其将来的工作,为中国将来的教育事业都埋下了积极的种子。
典型案例
教育学院院长张建昌《教育成就未来》主题报告
《美术》课程剪纸——百善孝为先
《美术》课程剪纸——中国梦
《美术》课程手工画——疫情防控
《美术》青铜浮雕展示——兵马俑
《学前儿童社会教育课程》设计作品——《疫点疫滴》
《幼儿卫生与保育》课程作品——幼儿园食谱展示
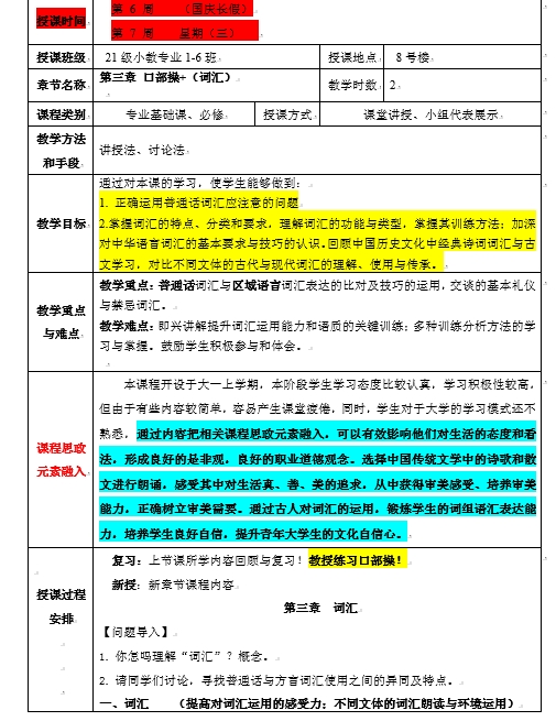
《普通话语教师口语》课程教案中处处体现思政元素
劳动教育——大树穿上“防护服”
首席教授韩红升劳动教育专题讲座
“献礼建党百年,喜迎全运盛会,学习柳青精神”志愿支教服务项目汇报
教育学院组织师生观看十九届六中全会新闻发布会
教育学院党委举办喜迎建党百年红色手工作品展